Dod manuals

Browse manuals in directory d/dod/dod-fx/dod-fx-96/

dod fx 96 owner manual dod fx 96 owner manual
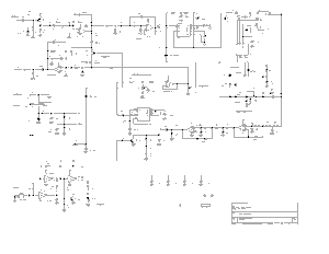
dod fx 96 schematic dod fx 96 schematic