Ampex manuals
Browse manuals in directory a/ampex/ampex-612/
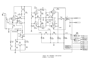
![]() |
ampex 612 schematic |
---|
![]() |
ampex 612 schematic |
---|